低功耗蓝牙芯片功耗主要来源
2020-06-09 09:27:42
无线连接设备对功耗要求高,平衡BLE性能和功耗十分关键。在可穿戴设备、蓝牙位置服务、智能家居、工业物联网等蓝牙新兴应用方向中,这些设备不需要时刻保持运行,只需在被唤醒时,进行数据传输或执行控制,而且每次传输的数据量不大。出于体积限制和无线连接的要求,要设备保持长久运行就需要功耗极低,这就对
ble蓝牙芯片的功耗提出了要求。
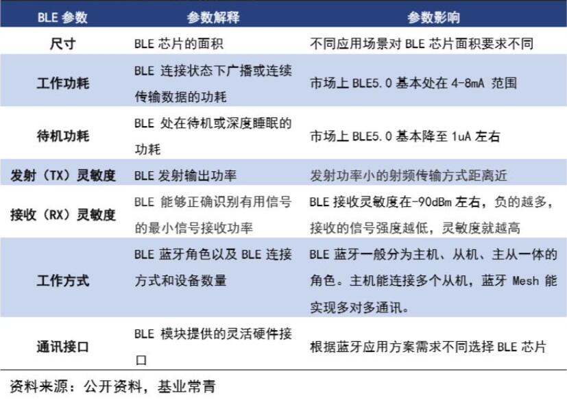
图1 ble蓝牙芯片主要参数解释和影响
低功耗蓝牙芯片功耗主要来源为动态运行功耗和静态睡眠功耗。而这些功耗是受设备激活时间、休眠时间、激活和休眠之间转换频率、执行通信协议和应用程序的效率、供电电压、工作温度等因素影响。图2反映了连接事件和连接间隔对功耗的影响,当设备激活运行时,功耗较高,处在休眠状态时,功耗较低;当连接间隔越长时,通信频率下降,传输时间变长,而功耗也变低了。另外图3表示从设备对主设备发出的连接事件响应的时间也对功耗有影响。从设备只在有数据的时候才传输,在没有数据要传输的情形下不需要对主设备进行响应,功耗也会降低。
图2 连接事件和连接间隔的功耗 图3 从设备对主设备连接事件反应时延
BLE功耗的降低,主要是通过芯片设计和系统设计实现。在设计之初,通过合理地划分软硬件,得到比较合理的低功耗系统方案。在此基础上进行设计,芯片设计上需要考虑防异常功耗设计、功耗管理设计、电源管理设计、微功耗值守电路设计等;具体而言是要减少射频、电源管理和系统控制的功耗。系统设计方面需要外围软件开发适应硬件,优化软件代码以减少运算复杂性,采用低功耗的程序设计以及有效的外围功耗管理设计,从而达到产品功耗和性能的最佳平衡。
上海巨微顺应无线互联网的潮流,投入即将到来的物联网产业的发展,专注芯片和与之相关的系统设计,提供最高性价比的通用无线芯片和无线传感器芯片和方案,并成为无线传感节点的主要供货商。其核心技术能力覆盖射频,模拟,SOC和系统软件的设计。
巨微低功耗
蓝牙芯片
|
Part Number |
VDD(v) |
MCU Core |
RAM |
ADC |
Package |
| MG127 |
1.9 ~ 3.6 |
ASIC |
- |
- |
DFN10 |
| MG126 |
1.9 ~ 3.6 |
ASIC |
- |
- |
QFN16 |
| MS1581 |
1.9 ~ 3.6 |
8bit |
128B |
- |
SOP16 |
| MS1797 |
2.0 ~ 3.6 |
32bit |
8KB |
7x12bit |
QFN32 |
| MS1586 |
1.9 ~ 3.6 |
8bit |
256B |
7X12bit |
SOP16 |
| MS1793S |
2.0 ~ 3.6 |
32bit |
4KB |
9x12bit |
TSSOP24 |
| MS1793 |
2.0 ~ 3.6 |
32bit |
8KB |
6x12bit |
QFN32 |
本文关键词: 低功耗蓝牙芯片 ble蓝牙芯片
相关文章: 巨微总代理MG123 nordic蓝牙芯片
深圳市英尚微电子有限公司是一家专业的静态随机记忆体产品及方案提供商,十年来专业致力代理分销存储芯片IC, SRAM、MRAM、pSRAM、 FLASH芯片、SDRAM(DDR1/DDR2/DDR3)等,为客人提供性价比更高的产品及方案。
英尚微电子中国区指定的授权代理:VTI、NETSOL、JSC济州半导体(EMLSI)、Everspin 、IPSILOG、LYONTEK、ISSI、CYPRESS、ISOCOME、PARAGON、SINOCHIP、UNIIC; 著名半导体品牌的专业分销商 如:RAMTROM、ETRON、FUJITSU、LYONTEK、WILLSEMI。
更多资讯关注SRAMSUN. www.xpcontent.com 0755-66658299